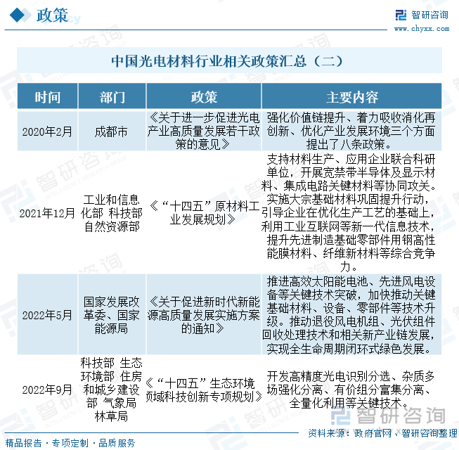
盈动财经

屹通新材:新能源装备关键零部件项目处于试生产阶段

01 08月
作者:小微|{/foreach}{/if}

证券之星消息,屹通新材(300930)08月01日在投资者关系平台上答复投资者关心的问题。

屹通新材:新能源装备关键零部件项目处于试生产阶段
图片来源于网络,如有侵权,请联系删除

投资者:贵司的产品有用于水轮机当中吗?另外贵司的产品有间接或直接用于水电建设项目中吗?
屹通新材董秘:感谢投资者关注。公司投资的新能源装备关键零部件项目拟生产产品主要为大兆瓦风力发电机主轴、抽水蓄能水轮机主轴、制氢储氢等特种压力容器锻件、船用和海工装备锻件等。目前该项目仍处于试生产阶段。

投资者:公司生产的水轮机主轴是不是为西藏雅鲁藏布江水电站量身定做的?
屹通新材董秘:感谢投资者关注。公司投资的新能源装备关键零部件项目拟生产产品主要为大兆瓦风力发电机主轴、抽水蓄能水轮机主轴、制氢储氢等特种压力容器锻件、船用和海工装备锻件等。目前该项目仍处于试生产阶段。

屹通新材:新能源装备关键零部件项目处于试生产阶段
图片来源于网络,如有侵权,请联系删除

以上内容为证券之星据公开信息整理,由AI算法生成(网信算备310104345710301240019号),不构成投资建议。

屹通新材:新能源装备关键零部件项目处于试生产阶段
图片来源于网络,如有侵权,请联系删除

浏览49.1k
返回
目录
返回
首页
7月超半数债券基金业绩告负 债基赎回潮延续至月末 央行:6月份债券市场共发行各类债券87939.5亿元

Copyright © 2024 dw 版权所有

备案号: 蜀ICP备2024051291号-17

盈动财经专业为您提供视野洞察、能源期货、黄金市场、金融市场、财经专题等财经方面资讯,盈动财经是一个专业财经领域资讯服务者。

本站部分内容为转载,不代表本站立场,如有侵权请联系处理。