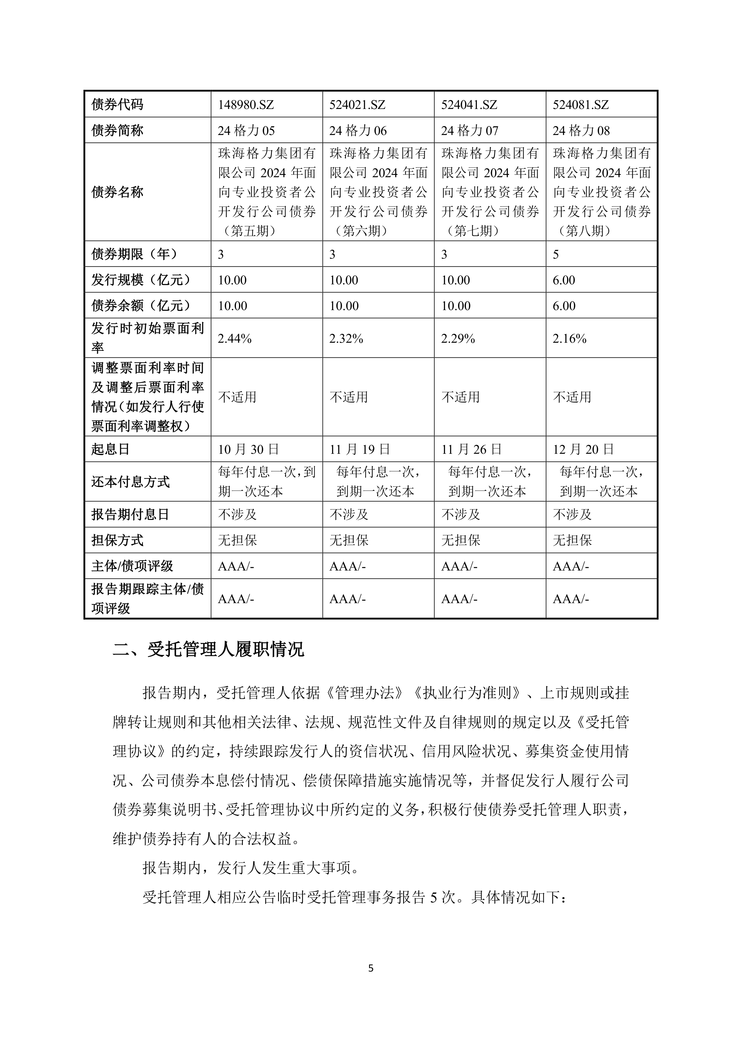
快讯|万科债券疑将展期:浦发银行召集万科债券会议 称涉及“债券展期”事项

图片来源于网络,如有侵权,请联系删除

图片来源于网络,如有侵权,请联系删除
11月26日晚,间市场交易商协会更新一条会议公告,涉及债券“22万科MTN004”。会议召集人为上海浦东发展股份有限公司,会议召开背景是“为稳妥推进本期债券本息兑付工作,特召开持有人会议对本期债券展期相关事项进行审议”。
这是万科债券首次出现“展期”表述。“22万科MTN004”是股份有限公司2022年度第四期中期票据,本金兑付日期是2025年12月15日,债项余额是20亿元,而本次会议将在12月10日召开。
截至目前,万科对上述公告暂无回应。
11月26日,万科多只债券探底回弹,“22万科02”跌超17%,“21万科06”“21万科04”跌超11%。
(文章来源:每日经济新闻)
目录 返回
首页
